Cancer de prostată: afecțiune diagnosticată și la bărbații cu vârste cuprinse între 45 și 49 de ani
Cancer de prostată, al doilea cel mai frecvent cancer întâlnit la bărbați, reprezintă și cea de-a treia cauză de mortalitate după cancerul bronhopulmonar și colorectal.
Rata brută de incidență a avut o tendință ușor crescătoare, în perioada 2015 – 2019, pornind de la 36.3 cazuri noi și ajungând la 41.2 cazuri noi la 100.000 bărbați.
Numărul de cazuri noi estimate de Globocan pentru anul 2020 a fost de 8.055 cazuri, cu 62% mai mult decât cazurile noi raportate în România. De asemenea, rata de incidență brută estimată de Globocan a fost de 86.1 cazuri noi la 100.000 bărbați, cu peste 55% mai mare față de rata de incidență brută declarată local.
Cuprins:
- Numărul cazurilor de cancer de prostată crește odată cu vârsta
- Cancer de prostată – clasificare și factori de risc
- PSA în screening și depistare precoce - cancer prostatic
- Recomandări ESMO - screening cancer de prostată
- Diagnostic - cancer de prostată
- Evaluare diagnostică și stadializare
- Recomandări de efectuare rezonanță multiparametrică a prostatei (mpMRI)
- Opțiuni terapeutice pentru pacienții diagnosticați cu cancer de prostată
Numărul cazurilor de cancer de prostată crește odată cu vârsta
Incidența cancerului de prostată crește proporțional cu vârsta, rata de incidență triplându-se după vârsta de 50 de ani. Cu toate acestea, cele mai multe cazuri noi de cancer de prostată sunt întâlnite în intervalul de vârstă 70-84 ani, cu un maximum al incidenței înregistrat la grupa de vârstă 75-79 ani.
De-a lungul intervalului de vărsta 45-79 ani, incidența cancerului de prostată crește brusc, chiar exponențial. Aceasta pornește de la o rată de aprox. 3 cazuri noi la 100 de mii de bărbați pentru grupa 45-49 ani, până la 218 cazuri noi la 100 de mii de bărbați, pentru grupa 75-79 ani.
Un număr de peste 2300 de bărbați decedează anual din cauza cancerului de prostată, în perioada 2015-2019, numărul mediu de decese și rata de mortalitate aferentă având o tendință relativ constantă.
Cancer de prostată – clasificare și factori de risc
Din punct de vedere histopatologic, cea mai frecventă formă de cancer de prostată este adenocarcinomul (adenom de prostata), cu formele sale, acinară, respectiv ductală (mult mai agresivă).
În ultima perioadă, în cadrul factorilor de risc, cei genetici au primit o atenție sporită, în ceea ce privește implicarea lor în etiopatogenia acestei patologii. Astfel, uneori poate să apară o anumită agregare familială, iar existenţa unui cancer de prostată la rudele de gradul întâi (tată, frate) creşte riscul relativ la un bărbat, astfel:
- o singură rudă – risc dublu;
- două rude – risc de 5 ori mai mare;
- rudă înainte de 50 ani – risc de 7ori mai mare.
Totodată, în 10% dintre cazurile diagnosticate, există o susceptibilitate de transmitere ereditară, fiind incriminate mai ales mutațiile la nivelul unor gene reparatoare ale ADN-ului, cum ar fi BRCA2, ATM, CHEK2 și BRCA1. Variantele patogene germinale BRCA2 reprezintă majoritatea cazurilor moștenite, de cancer de prostată. De asemenea, sindromul Lynch cu variantele genice specificie (MLH1, MSH2, MSH6, PMS2 și EPCAM) a fost asociat cu un risc crescut de cancer de prostată, cu transmitere ereditară.
PSA în screening și depistare precoce - cancer prostatic
Cancerul de prostată subclinic este frecvent la bărbații cu vărste de peste 50 de ani. În acest scop, s-a propus screening-ul populației bărbaților cu vârste cuprinse între 55 și 69 de ani, prin testarea serologică a antigenului specific prostatic (PSA).
Un studiu european de screening efectuat pe o perioadă de aproximativ 16 ani a demonstrat o reducere relativă cu 25% a mortalității prin cancer de prostată. Cu toate acestea, un număr de 570 de bărbați au fost supuși unui screening extins, și numai 18 dintre aceștia s-au aflat în situația de a fi tratați, pentru a preveni un deces prin cancer de prostată.
De asemenea, nu a existat niciun efect asupra nivelului supraviețuirii globale. Detectarea precoce versus risc de apariție a cancerului de prostată, folosind valoarea inițială a biomarkerului PSA, a fost evaluată într-o serie de studii retrospective de cohortă. Bărbații cu valori ale PSA > 1 ng/ml și vârsta de 40 de ani, precum și cei cu valori ale PSA > 2 ng/ml și vărsta de 60 de ani, au prezentat un risc crescut de metastazare sau de deces prin cancer de prostată.
Recomandări ESMO - screening cancer de prostată
- Screeningul populațional pentru cancerul de prostată cu ajutorul biomarkerului PSA reduce mortalitatea produsă de această patologie, însă va favoriza un supradiagnostic, respectiv un supratratament și nu este recomandat [ I, C].
- Testarea precoce a PSA (PSA de bază urmată de urmărire adaptată la risc) poate fi recomandată bărbaților cu vârste de peste 50 de ani, bărbaților cu vârste de peste 45 de ani cu antecedente familiale de cancer de prostată, afro-americanilor cu vârste > 45 de ani și purtătorilor de mutații în genele BRCA1/2 cu vârste> 40 de ani [ III, B].
- Testarea pentru cancer de prostată, la bărbații asimptomatici cu o speranță de viață <10 ani nu ar trebui făcută [ I, E].
Diagnostic - cancer de prostată
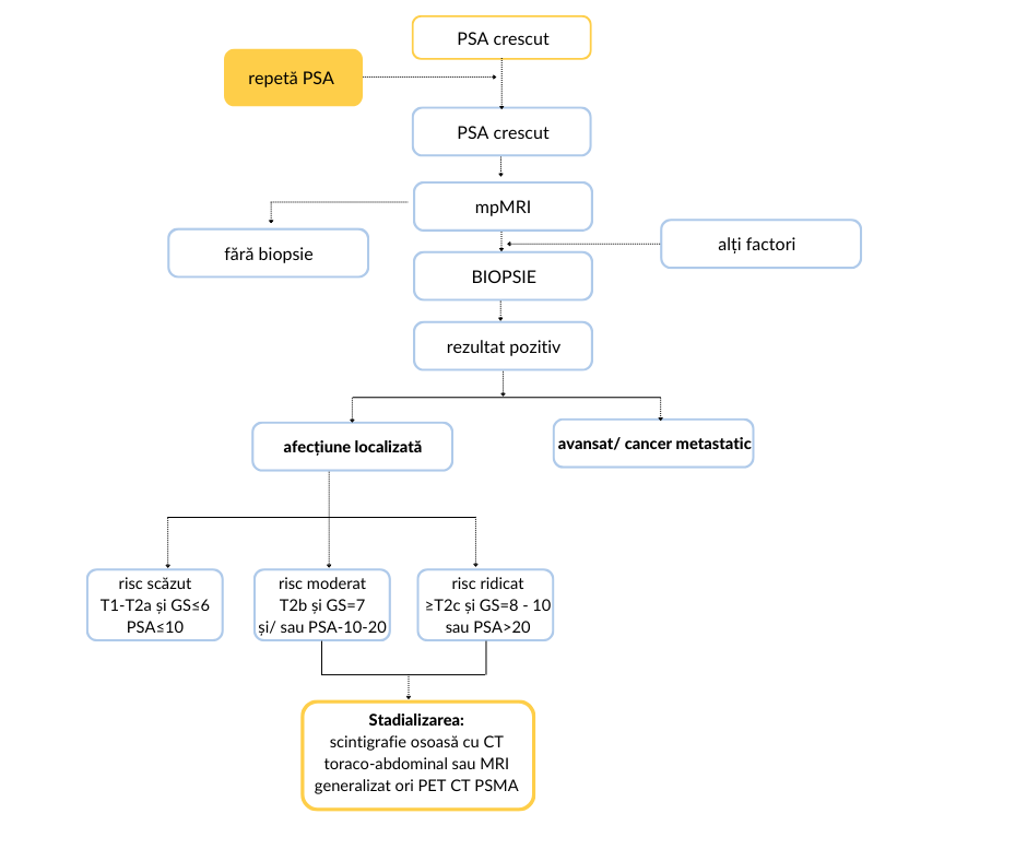
În practica curentă, la pacienţii cu suspiciune de cancer prostatic, se va măsura PSA-ul seric şi se va efectua tuşeul digital rectal (TDR). Riscul cancerului de prostată semnificativ clinic este corelat cu vârsta, etnia, antecedentele familiale, nivelul PSA, raportul PSA liber/total și constatările TDR.
Medicii sunt încurajați să folosească o serie de algoritmi pentru evaluarea riscului care încorporează acești factori. Imagistica prin rezonanță magnetică multiparametrică (mpMRI) este recomandată înainte de efectuarea biopsiei de prostată.
Biopsiile transperineale țintite, comparativ cu biopsiile transrectale sistematice, au ca rezultat o rată crescută de detecție a cancerului de prostată cu semnificație clinică, o rată scăzută de detecție a cancerului de prostată ce nu este semnificativ clinic și în acelasi timp, produc mai puține evenimente adverse.
Imagistica prin rezonanță magnetică (IRM sau RMN) multiparametrică este o metodă nouă utilizată în diagnosticul cancerului de prostată, care poate ajuta la reducerea supradiagnosticării cazurilor diagnosticate cu această patologie, lipsite de semnificație clinică.
Prin mpMRI se evaluează valoarea așa-numitului Scor intermediar al scalei Sistemului de raportare și datele pentru imagistica prostatică (PI-RADS).
Când mpMRI este pozitiv [PI-RADS ≥3], trebuie efectuată biopsie țintită ± sistematică. Biopsia prostatică ar trebui efectuată sub ghidaj ecografic transrectal şi ar trebui prelevate cel puţin opt fragmente tisulare. În situația în care mpMRI este negativ (PI-RADS ≤2) și suspiciunea clinică de cancer de prostată este scăzută, biopsia poate fi exclusă.
Evaluare diagnostică și stadializare
Pe lângă nivelul PSA și rezultatele RMN, decizia de biopsiere sau nu, ar trebui luată si în lumina constatărilor DRE, etnie, vârstă, comorbidități, PSA liber/total, istoricul biopsiei anterioare și valorile pacientului.

Sursa: https://www.annalsofoncology.org/action/showPdf?pii=S0923-7534%2820%2939898-7
Abrevieri: CT- tomografie computerizată; DRE - examen rectal digital; GS - scor Gleason; mpMRI, imagistica prin rezonanță magnetică multiparametrică; RMN - imagistica prin rezonanță magnetică; PET, tomografie cu emisie de pozitroni; PSA-antigen specific prostatic; PSMA, antigen de membrană specific prostatei.
Recomandări de efectuare rezonanță multiparametrică a prostatei (mpMRI)
- înainte de biopsia de prostată [I, B].
- pentru a confirma indicația de biopsie, la bărbații cu PSA crescut [III, C].
- se recomandă mai degrabă biopsiile transperineale, decât biopsiile transrectale ghidate prin ultrasonografie [III, B].
- fiecare biopsie trebuie raportată individual și evaluată, ținând cont de recomăndările Consensului Societății Internaționale de Patologie Urologică [II, B].
Opțiuni terapeutice pentru pacienții diagnosticați cu cancer de prostată
Algoritmul decizional privind arsenalul terapeutic va depinde de factori, precum:
- stadiul și agresivitatea cancerului;
- vârsta și starea generală de sănătate a pacientului;
- evaluarea raportului dintre beneficiile tratamentului și posibilele efecte secundare.
Pentru cazurile cu risc redus, opţiunile terapeutice includ prostatectomie radicală, iradiere externă - brahiterapie prin montarea de implanturi permanente şi supraveghere activă urmată de intervenţie ulterioară la momentul adecvat.
Opţiunile de tratament palativ includ monitorizarea activă şi tratamentul antihormonal. Supravieţuirea specifică pentru cancerul prostatic în cazul formelor de boală cu risc redus, tratate exclusiv prin monitorizare activă, este 99% la 8 ani.
Până în prezent au fost raportate rezultatele unui singur studiu clinic randomizat, care a arătat că prostatectomia creşte supravieţuirea la 10 ani cu 5%, comparativ cu monitorizarea activă (73% vs 68%, p = 0,04), dar aceste rezultate nu sunt generalizabile pentru cazurile de cancer prostatic identificate prin screening.
La pacienţii înrolaţi în acest studiu prostatectomia radicală a crescut rata de apariție a disfuncţiei erectile cu 35% (80% vs 45%) şi a incontinenţei urinare cu 28% (49% vs 21%), dar aceste rezultate nu se pot extrapola şi în cazul centrelor chirurgicale specializate.
Studii prospective nerandomizate au arătat că brahiterapia prin montarea de implanturi permanente va conduce la o supravieţuire pe termen lung, similară cu cea oferită de prostatectomia radicală, însă cu incidenţă mai mică a apariției acestor complicații - incontinenţa urinară şi disfuncţia erectilă.
Standardul de tratament în cazul bolii local - avansate este cel antihormonal pe termen lung: supresie androgenică. În stadiul avansat de boală metastatică, prima linie terapeutică ar trebui să fie supresia androgenică prin orhiectomie bilaterală sau administrarea unui agonist LH-RH.
Pentru a preveni acutizarea bolii, la începutul administrării agonistului de LH-RH, ar trebui efectuat un tratament de scurtă durată cu antiandrogeni. Metastazele osoase dureroase, prezente la pacienţii cu boală rezistentă la castrare, pot fi tratate prin iradiere externă.
Referințe:
- https://www.esmo.org/guidelines/guidelines-by-topic/genitourinary-cancers/prostate-cancer
- https://www.annalsofoncology.org/action/showPdf?pii=S0923-7534%2820%2939898-7
- https://www.macmillan.org.uk/_images/Prostate_cancer_Combined_ROMANIAN_tcm9-343237.pdf
- Cancerul de prostată, Povara bolii, ARPIM
- https://www.anadolumedicalcenter.ro/news/cancer-de-prostata-cauze-simptome-tratament/
- https://oncohelp.ro/docs/Ghidul-de-practica-medicala-pentru-specialitatea-oncologie-medicala.pdf
- https://www.annalsofoncology.org/article/S0923-7534(20)39898-7/fulltext#secsectitle0020